An investigative algorithm for disorders affecting blood cadmium concentration: a narrative review
Introduction
Cadmium is a naturally occurring, environmental and industrial toxic heavy metal that poses a potential threat to human health worldwide. Current epidemiological studies show that chronic exposure, even at low levels, is associated with a range of adverse outcomes, including renal dysfunction, bone demineralisation, central nervous system-related disorders, cardiovascular disease and increased cancer risk (1-4). Unlike essential trace elements, cadmium has no known beneficial physiological role in the human body. Its presence in blood is almost exclusively the result of environmental and occupational exposure, primarily through contaminated food, tobacco smoke, and polluted air (5,6). Once absorbed, cadmium is characterised by a remarkably long biological half-life (up to 30 years) and a tendency to accumulate in soft tissues, particularly the kidneys and liver (7).
Accurate assessment of cadmium exposure and body burden is sometimes required in clinical practice and public health surveillance. Blood cadmium concentration is commonly used as a biomarker of recent exposure and, in certain contexts, as an indicator of impaired excretion, especially in individuals with compromised renal function (8,9). However, interpreting elevated blood cadmium levels can be challenging, as they may reflect not only acute or ongoing exposure but also the influence of physiological, pathological, and genetic factors that affect cadmium absorption, distribution, and elimination (10,11).
Several reviews have addressed cadmium’s toxicology, exposure pathways and health effects (5,12,13) yet none have focused specifically on the interpretation of blood cadmium concentrations in a clinical diagnostic context. Existing literature often emphasises population-level exposure assessment rather than the practical evaluation of individual patients with elevated results. This review seeks to address the gap by integrating current evidence on factors influencing blood cadmium levels with a structured approach to clinical investigation.
This narrative review aims to synthesise current knowledge on the determinants of blood cadmium concentration, with a particular focus on clinical and environmental factors that may lead to toxicity. Furthermore, we propose a novel investigative algorithm to guide clinicians and researchers in the systematic evaluation of elevated blood cadmium, emphasising the importance of identifying exposure sources and assessing underlying disorders that may exacerbate cadmium accumulation or impair its clearance. By providing a comprehensive overview and practical framework, this review seeks to enhance the understanding and management of cases involving elevated cadmium concentrations, specifically in the context of cadmium toxicity. We present this article in accordance with the Narrative Review reporting checklist (available at https://jlpm.amegroups.org/article/view/10.21037/jlpm-25-37/rc).
Methods
The narrative literature review was conducted by searching Medline, Google Scholar, OMIM, and seminal texts covering the period from January 2025 to May 2025. The search was limited to publications in English. Based on the findings of this review, diagnostic algorithms were developed to summarise key investigative pathways. For further details, please see the supplementary information (Table 1).
Table 1
| Items | Specification |
|---|---|
| Date of search | 4 January 2025 to 28 May 2025 |
| Databases and other sources searched | Medline, Google Scholar, OMIM |
| Search terms used | Cadmium, cadmium toxicity, cadmium poisoning, diagnosis, causes, homeostasis, investigations, pregnancy, environmental |
| Timeframe | From database inception to May 2025 |
| Inclusion criteria | All papers and reviews included restricted to English |
| Selection process | R.G. conducted initial search, with refinement by all other authors to obtain consensus and agreement |
| Any additional considerations, if applicable | Seminal texts were also searched, and the references of important articles and texts were obtained and checked for relevance |
Cadmium homeostasis
Cadmium is characterised by its unique metabolic profile marked by slow rate of absorption, extensive tissue accumulation, and extremely limited excretion. It primarily enters the body through ingestion of contaminated food and water or via inhalation of polluted air and tobacco smoke (14,15) (Figure 1). Gastrointestinal absorption of cadmium is generally low, via the intestinal divalent metal transporter 1 (DMT1), typically ranging from 5–10%. However up to 50% of inhaled cadmium can reach the systemic circulation depending on particle size and solubility (16). Absorption efficiency of cadmium is influenced by several factors, including its chemical form, particle size, nutritional status, age, and gender but the respiratory system is more efficient than the gastrointestinal system (14). However, some of the inhalation of cadmium may actually be absorbed by the gastrointestinal system as the mucociliary system waft the cadmium particles to the gastrointestinal tract to be absorbed from there (17).
Once absorbed, cadmium is transported in the bloodstream largely bound to erythrocytes and, to a lesser extent, plasma proteins such as albumin and apolipoprotein A1 (18). Rapid sequestration occurs in the liver and kidneys, mediated by metallothionein, a cysteine-rich metal-binding protein that buffers heavy metals to reduce toxicity (7). The liver initially accumulates cadmium, but over time, cadmium–metallothionein complexes are transported to the kidneys, which become the principal long-term storage site and a target for toxicity (15,19). The biological half-life of cadmium in humans is exceptionally long, often spanning decades, leading to progressive accumulation with age until a plateau is reached in later life (13).
Excretion of cadmium is extremely slow, occurring mainly via urine and faeces, and is further limited by the strong binding of cadmium to metallothionein, which is efficiently reabsorbed in the renal tubules (12,20). Renal dysfunction can increase urinary cadmium excretion, but this reflects kidney damage rather than effective elimination (21). Notably, the body lacks active physiological mechanisms to regulate cadmium or enhance its clearance. Instead, cadmium homeostasis relies on passive accumulation and metallothionein binding, with dietary factors such as iron, zinc, and copper influencing absorption and binding capacity (see Diet section). When metallothionein becomes saturated, unbound cadmium ion concentration increases, leading to cellular injury, particularly in the kidneys (7,20).
How is cadmium measured?
Cadmium exposure is commonly assessed by measuring its concentration in blood and urine. Reference ranges for blood cadmium in the general population are typically below 17 nmol/L, with values above 90 nmol/L indicating significant exposure (22,23). Because smokers absorb more cadmium via tobacco smoke, adjusted reference ranges have been proposed: less than 7 nmol/L for non-smokers and less than 30 nmol/L for smokers (24). Urinary cadmium concentrations below 0.9 nmol/mmol creatinine are generally considered low and not associated with adverse health effects (25,26). These biomarkers provide insight into recent and cumulative cadmium exposure, supporting risk assessment and clinical evaluation.
Red cell cadmium predominantly reflects recent exposure, as cadmium accumulates in erythrocytes with a half-life of approximately 100 days (8). However, a slower-decaying cadmium fraction exists in plasma or plasma proteins, exhibiting a half-life ranging from 7 to 16 years, which can provide insight into long-term cumulative body burden and internal stores (27). Therefore, measuring cadmium in whole blood mainly indicates recent exposure, whereas plasma cadmium or specific plasma protein-bound cadmium fractions may better reflect long-term exposure.
Urinary cadmium serves as a well-established biomarker for chronic exposure and total body burden, owing to cadmium’s long-term accumulation in the renal cortex and slow urinary elimination (28,29). Research shows a strong correlation between urinary cadmium and total exposure, with low intra-individual variability, supporting the use of single spot urine samples as a marker of chronic exposure (30,31). Despite this, discrepancies can arise in populations with impaired kidney function as urinary cadmium may prove higher than expected due to increased excretion, therefore making it less reliable as an indicator of total body burden in chronic kidney disease (32).
Faecal cadmium concentration reflects recent dietary intake and represents both unabsorbed dietary cadmium and a fraction eliminated in parallel with urinary excretion. Alternative matrices such as hair and nails are considered unreliable due to poor correlation with actual exposure and confounding factors such as smoking (33).
Analytical techniques such as atomic absorption spectroscopy (AAS) and inductively coupled plasma atomic emission spectroscopy (ICP/AES) are used to quantify cadmium concentrations in biological samples (34). Proper sample handling is crucial to avoid contamination. False positives or elevated cadmium readings can arise from contamination sources such as reagents, glassware, plasticware, or gases used in instrumentation (35). This underlines the need for trace element-free collection vials (e.g., urine in lead-free borosilicate or polyethylene containers) and certified clean laboratory conditions (36,37). Acid-washing of all glassware and the use of ultrapure reagents are also essential to minimise contamination that could interfere with the high sensitivity of methods such as graphite furnace AAS or ICP/AES (38). Analytical artifacts are especially pertinent given that environmental cadmium concentrations in biological matrices are often very low, and any contamination could artificially suggest the presence of cadmium (36).
Since cadmium is ubiquitous at trace levels, a reported zero or near-zero cadmium result would be ideal when testing for contamination-free samples. Therefore, any measured cadmium above detection limits should prompt consideration of potential contamination versus true exposure. To ensure reliability, laboratories must strictly follow local protocols and use accredited, quality-assured services that apply rigorous quality control measures, including blanks, standard reference materials, and replicate analyses to distinguish real exposure from analytical contamination (39).
Cadmium toxicity
The clinical manifestations of cadmium toxicity vary significantly according to the route and duration of exposure. Acute inhalation of cadmium fumes, often in occupational settings such as smelting or welding, typically produces respiratory irritation, cough, and chest pain, which may progress to chemical pneumonitis and pulmonary oedema in severe cases. In contrast, ingestion of contaminated food or water usually leads to gastrointestinal symptoms such as nausea, vomiting, and abdominal pain. Chronic low-level exposure, particularly dietary, may result in gradual renal tubular dysfunction, bone demineralisation, and metabolic disturbances. Symptom onset and severity therefore depend not only on dose but also on exposure route, duration, and individual susceptibility (Table 2).
Table 2
| Severity | Approximate inhalation dose | Approximate ingestion dose | Signs and symptoms |
|---|---|---|---|
| Mild | 0.01–0.5 mg/m3 (over several hours) | ≥0.07 mg/kg (emetic threshold) | Cough, sore throat, metallic taste, headache, mild gastroenteritis (nausea, vomiting), fatigue, myalgia, conjunctivitis, rhinitis |
| Moderate | 1–5 mg/m3 (8-hour exposure) | 15–30 mg/kg | Chest pain, dyspnoea, wheezing, persistent cough, diarrhoea, abdominal cramps, malaise, pulmonary irritation, hypotension, altered consciousness |
| Severe | >5 mg/m3 (shorter exposures) (≥250 mg/m3 = lethal) | >30 mg/kg (can be fatal) | Pulmonary oedema, acute pneumonitis, metabolic acidosis, renal failure, hepatic necrosis, multiorgan failure, shock, death |
Dose ranges and associated symptoms are based on data from the UK Health Security Agency (40). The values shown are approximate and intended as a general guide. Symptom severity varies depending on route of exposure, duration, compound solubility, and individual susceptibility. These ranges should not be interpreted as strict diagnostic thresholds.
Causes of cadmium toxicity
Occupational exposure
Occupational exposure is a major cause of detectable cadmium concentrations, particularly in industries such as battery manufacturing, metal smelting, welding, electroplating, and pigment production (5). Workers in these environments are at risk of inhaling cadmium-laden dust or fumes, which are absorbed efficiently through the lungs (16). Even with occupational safety measures like personal protective equipment (PPE) and regular monitoring, chronic low-level exposure can still pose long-term health risks, including kidney dysfunction and bone demineralisation (41,42). Additionally, cadmium released from industrial sites can persist in the environment, contributing to ongoing exposure for nearby communities (43).
Smoking
Cigarette smoking remains a significant non-occupational source of cadmium exposure. Tobacco plants naturally accumulate cadmium from soil, which is efficiently absorbed through the lungs when smoked, delivering approximately 0.1–0.2 µg of cadmium per cigarette (44-47). As a result, smokers typically exhibit more than twice the blood and body burden of cadmium compared to non-smokers (48,49). Chronic smoking leads to increased cadmium exposure, resulting in greater accumulation of cadmium in tissues, particularly the kidneys, and consequently elevates smokers’ risk of cadmium-related toxicity compared to less-exposed groups. Environmental second-hand tobacco smoke also contributes to cadmium exposure in non-smokers, though direct inhalation remains the primary source (50). Marijuana use also increases cadmium burden, with marijuana-only users having around 22% higher blood cadmium concentrations than non-users (51). Emerging evidence suggests that vaping devices emit trace cadmium from heating elements, but at lower levels than tobacco smoking (52). Water pipe (hookah) smoking also contributes to cadmium exposure through charcoal and tobacco combustion, with exposure sometimes comparable to cigarettes due to longer smoking sessions (53). Additionally, indoor air pollution from burning coal, wood, or biomass fuels can elevate cadmium exposure, especially in poorly ventilated environments (54). Data on cadmium from incense or religious smoke are limited but suggest minor contributions compared to tobacco or biomass smoke (55).
Diet
For the general population, dietary intake through contaminated foods is the principal route of cadmium exposure. The highest concentrations are found in grains, vegetables, and organ meats, especially rice, leafy vegetables, and root crops (56-58). Chronic dietary exposure can still lead to accumulation in the body, particularly in individuals with lower iron or calcium intake (59-62). Furthermore, diets rich in phytates or minerals such as zinc and magnesium can reduce cadmium absorption by binding cadmium in the gut, whereas deficiencies in these nutrients increase the risk of higher cadmium uptake (63,64). Notably, iron deficiency significantly increases cadmium absorption due to upregulation of the intestinal DMT1, which carries both iron and cadmium (60,65,66). Women and individuals with low iron stores tend to absorb more cadmium for this reason (67). Similarly, deficiencies in zinc and copper can increase cadmium uptake due to reduced competition for binding proteins such as metallothionein. While metallothionein initially protects cells by binding cadmium, high cadmium burdens can overwhelm this system, leading to increased cellular cadmium release and toxicity, particularly in the kidneys (68,69). Therefore, assessing iron, zinc, and copper status in patients with elevated blood cadmium may prove useful in identifying factors influencing cadmium absorption and resultant body burden, which together affect toxicity risk (70,71).
Genetic
Research suggests that genetic factors may influence cadmium plasma concentrations, with variations in genes such as MT1A and SLC11A2 potentially affecting detoxification and absorption. Variations in the MT1A gene, which encodes metallothionein, such as the MT1A rs8052394 GG genotype have been associated with higher blood cadmium concentrations, likely attributable to the reduced efficiency in cadmium binding and detoxification (72). Similarly, the SLC11A2 gene encodes the DMT1, which facilitates the intestinal absorption of metals including cadmium and iron (11,73,74). The SLC11A2 IVS4 + 44 CC genotype has been linked to increased blood cadmium concentrations, particularly in individuals with low iron stores, as upregulation of DMT1 enhances cadmium uptake (73). These genetic differences can lead to substantial inter-individual variability in cadmium burden and may increase susceptibility to cadmium toxicity, even among individuals with similar environmental exposures. Understanding these genetic influences may help improve risk assessment and guide targeted interventions in populations exposed to cadmium, although further research is needed before such applications can be fully implemented.
A 2021 study reported 28% heritability for urinary cadmium in American Indians, attributing ABCC1 as the potentially causal gene (75). In contrast, a different study noted weak heritability for blood cadmium in twins, indicating environmental exposure as the dominant factor (49). This complexity highlights the need for further research to better understand the genetic influence on cadmium toxicity.
Other sources
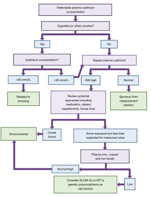
Other sources of cadmium exposure include consumer products such as inexpensive jewellery, toys, plastics, ceramics, and some cosmetics, which pose particular risks to children through mouthing or accidental ingestion (76,77). House dust is also a significant route of cadmium exposure, particularly in areas with contaminated soils (78). Environmental contamination from fossil fuel combustion, waste incineration, and phosphate fertilisers also increases cadmium concentration in air, water, and soil, contributing to indirect human exposure (13). Cadmium can persist in the environment and travel long distances via atmospheric transport. Additionally, historic contamination sites can remobilise cadmium into the environment through activities such as soil excavation, highlighting the importance of ongoing monitoring and regulation (79). Here, we present an algorithm for the investigation of factors that may predispose or cause a raised cadmium concentration and/or toxicity (Figure 2).
Special populations and susceptibility
Pregnancy
Available evidence suggests that maternal blood cadmium concentrations tend to increase as pregnancy progresses, with cord blood levels remaining substantially lower due to partial placental filtration. This pattern was observed in a study of 5,215 pregnant Korean women, where blood cadmium levels rose from 5.52 nmol/L in early pregnancy to 6.23 nmol/L in late pregnancy, while cord blood levels averaged just 2.14 nmol/L without confidence intervals provided for this change (80). Similarly, the Korean Mother’s and Children’s Environmental Health Study (MOCEH) prospective birth cohort reported maternal blood concentrations of 12.54 nmol/L in early pregnancy and 13.43 nmol/L in late pregnancy, compared to 5.96 nmol/L in cord blood again without confidence intervals (81). These findings might support a gestational increase in cadmium burden alongside evidence of limited transplacental transfer although statistics are lacking. However, not all studies consistently observe this trend, with some reporting stable maternal blood cadmium levels throughout pregnancy (82). This suggests such a pattern may not be universal and appears to vary across populations, particularly as both cited studies are based in Korea.
The persistent elevation of cadmium concentrations in pregnancy in the aforementioned studies may be attributable to pharmacokinetic factors. Cadmium’s long biological half-life means it accumulates in maternal tissues such as the kidneys and liver. During pregnancy, increased mobilisation of essential nutrients like zinc is paralleled by the release of metallothionein-bound cadmium, seen in both human and animal studies (83-85). For example, experimental evidence shows that hepatic cadmium concentrations decrease during pregnancy while placental concentrations increase, suggesting active redistribution (86). Additionally, maternal cadmium absorption is increased during pregnancy as the body upregulates intestinal metal transporters, such as DMT-1, to enhance iron uptake for foetal development (87). Since cadmium uses the same transport pathway as iron, especially when iron stores are low, pregnant women, particularly those with iron deficiency, absorb more cadmium (84).
Elevated maternal blood cadmium concentrations are associated with adverse pregnancy outcomes. Multiple studies and meta-analyses have linked higher maternal cadmium concentrations to an increased risk of preeclampsia, reduced birth weight, and impaired foetal growth (88-90). For instance, each nmol/L increase in maternal cadmium is associated with a 4.4–4.5 g reduction in birth weight (80). Furthermore, cadmium’s accumulation in the placenta can disrupt zinc homeostasis and interfere with placental hormone synthesis, further impairing foetal development (91).
These findings underscore the importance of monitoring cadmium exposure during pregnancy to mitigate risks to maternal and foetal health, as well as the critical role of environmental and occupational health legislation in preventing cadmium contamination and protecting populations from exposure
Childhood
Children are particularly vulnerable to cadmium exposure due to higher gastrointestinal absorption rates and ongoing organ development. Their risk is further increased by behaviours such as hand-to-mouth activity, which raises contact with contaminated dust, soil, and consumer products like old toys, games and puzzles (13,43,77). Even low-level chronic exposure during childhood has been linked to adverse outcomes including impaired renal function, neurodevelopmental delays, and lower child intelligence scores (92-94). Investigative algorithms for paediatric populations should incorporate age-specific reference ranges for blood cadmium and thorough assessment of environmental and household exposures, including parental occupational sources. Given the evidence linking even low-level cadmium exposure to adverse neurodevelopmental and renal outcomes in children, the focus should be on reducing exposure to prevent harm rather than relying solely on screening for dysfunction. Early identification and intervention remain important but require validated exposure thresholds and careful consideration of the benefits and harms of screening. Therefore, comprehensive exposure reduction through environmental and occupational controls is critical during this sensitive developmental period.
Conclusions
Cadmium remains a pervasive environmental and occupational toxin with no known physiological benefit and a well-established potential for harm, even at low exposure levels. This review highlights the complex interplay between exposure sources, individual susceptibility factors-including genetics, nutritional status, and physiological states such as pregnancy-and the unique pharmacokinetics of cadmium that drive its accumulation and toxicity. Accurate assessment of blood cadmium concentration is essential for identifying at-risk individuals and guiding clinical and public health interventions. The investigative algorithm proposed herein provide a structured approach for evaluating potential causes of elevated blood cadmium, emphasising the importance of thorough exposure assessment, recognition of vulnerable populations, and consideration of underlying disorders that may influence cadmium metabolism. Ultimately, minimising cadmium exposure through rigorous environmental controls, occupational safety, dietary guidance, and ongoing surveillance remains critical to reducing the global burden of cadmium-related disease. The strengths of the article is a thorough search of existing literature to provide a practical guide for clinicians practising in current medicine, overseen by a metrologist and is novel. The article is limited by avoiding the use of tests which might only be available in research laboratories or highly specialised centre. The readers should also be aware that this algorithm has not been validated due to the rarity of measuring cadmium and so clinical suspicion, and advice of experts should still be sought if the above algorithms do not help in a particular clinical setting.
Acknowledgments
None.
Footnote
Provenance and Peer Review: This article was commissioned by the Guest Editor (Sukhbir Kaur) for the series “Trace Elements and Vitamins” published in Journal of Laboratory and Precision Medicine. The article has undergone external peer review.
Reporting Checklist: The authors have completed the Narrative Review reporting checklist. Available at https://jlpm.amegroups.com/article/view/10.21037/jlpm-25-37/rc
Peer Review File: Available at https://jlpm.amegroups.com/article/view/10.21037/jlpm-25-37/prf
Funding: None.
Conflicts of Interest: All authors have completed the ICMJE uniform disclosure form (available at https://jlpm.amegroups.com/article/view/10.21037/jlpm-25-37/coif). The series “Trace Elements and Vitamins” was commissioned by the editorial office without any funding or sponsorship. K.E.S serves as an unpaid editorial board member in Journal of Laboratory and Precision Medicine from September 2024 to December 2026. The authors have no other conflicts of interest to declare.
Ethical Statement: The authors are accountable for all aspects of the work in ensuring that questions related to the accuracy or integrity of any part of the work are appropriately investigated and resolved.
Open Access Statement: This is an Open Access article distributed in accordance with the Creative Commons Attribution-NonCommercial-NoDerivs 4.0 International License (CC BY-NC-ND 4.0), which permits the non-commercial replication and distribution of the article with the strict proviso that no changes or edits are made and the original work is properly cited (including links to both the formal publication through the relevant DOI and the license). See: https://creativecommons.org/licenses/by-nc-nd/4.0/.
Cite this article as: Genco R, Shipman AR, Shipman KE. An investigative algorithm for disorders affecting blood cadmium concentration: a narrative review. J Lab Precis Med 2025;10:25.

